The story of how I designed a web first platform for the rising apparel customization market
Ecommerce Design
How it started
Karan Ruparel an entrepreneur and scriptwriter reached out to me to collaborate on a product he wanted to build for the rising apparel customization market.
The conversation went like this:
Karan: “Hey Jeet, I need your UX expertise in a product I want to build”
“I see a rise in the trend of people placing orders for custom apparels from celebrities to social media influencers to sneaker heads looking to spice up their footwear with some custom art. Are you following this trend as well?”
Me: “I agree man, I’ve seen this trend grow as well. Tell me more.”
Karan: “So, Independent artists who do made-to-order art generally manage everything. Creating the art, talking to the clients, accepting payments and shipping the product out. I know because I’ve placed customization orders too.”
“Right now artists post about their art on insta, generate traction, talk to potential buyers over DMs or Whatsapp, accept payments through google pay and then ship it out using another app. Which is quite the process.”
Me: “Aha, thats a good observation. So, what’re you thinking?”
Karan: “Well, I feel there’s a problem here waiting to be solved, maybe something that simplifies managing orders or makes an artists life easier. It’s just a thought right now, I don’t know where to start or how to go about actually building this product and that is where I need your help! Would you be willing to work on this? pssst its a paid gig. I really see potential.”
Me: “Lets do this, I would love to! Count me in.”
So the main problem we wanted to tackle was clear: Artists are struggling to manage customization orders all by themselves. But this wasn’t enough information, this was just Karan’s hunch. To build a truly useful product, we needed to know more. We needed to speak to artists who make custom apparels and understand their process.
Discovery
We started out speaking to sneaker customizers to get a deeper understanding -
Questions we asked customizers
Regarding Deadlines:
“How do tight deadlines impact your ability to focus on the artistic aspects of your work?”
“Have you ever felt pressured to sacrifice quality in order to meet a deadline?”
“What strategies do you use to balance artistic expression with the need to meet deadlines?”
Regarding Logistics:
“How much time do you typically spend on the logistics of shipping sneakers back and forth?”
“Has the logistical process ever caused delays or frustrations in your workflow?”
“What challenges do you face when dealing with international shipping or customs regulations?”
Regarding Communication:
“Have you ever encountered situations where clients had difficulty articulating their desired customizations?”
“How do you typically handle misunderstandings or miscommunications with clients?”
“Do you find it helpful to use visual aids or reference images when communicating with clients?”
Regarding Operations:
“What tools or systems do you use to track and manage your orders?”
“Have you ever experienced difficulties with meeting deadlines due to operational inefficiencies?”
“How do you handle late or non-payment from clients?”
Regarding Financial Challenges:
“Have you ever experienced financial difficulties due to late or non-payment?”
“What steps do you take to protect yourself against financial losses?”
“How do you determine your pricing for custom sneaker designs?”
These are the recurring pattern of issues we saw
Meeting orders with a short deadline steers them away from focusing on their art which affects the quality of the output.
Dealing with the logistics of getting the product delivered to their place and then back to the customer is a hassle and it takes away valuable time an artist could to work on their orders.
Lack of communication between artists and clients as to what the client wants, style, look: Artists will usually ask for references or ask if the client has anything specific in mind that they want done in their customization. But most clients are not able to communicate what they want which ends up in them not being happy with the final product.
Not being able to manage, track orders, meet deadlines all by themselves. Often results in delays or order cancellations
Not getting paid on time/ or sometimes not getting paid at all (clients ghost or don’t pay the whole amount)
We understood the issues faced by artists, which was one side of the coin. Now, we needed to speak to customers who place custom apparel orders. What’s their experience of placing made-to-order items? What are their motivations for wearing custom apparel?
We felt mapping a customers journey of placing a made-to-order item would be ideal to understand which areas we needed to focus on.
The map highlights the negative impact of delays in follow-ups and missed deadlines on the overall customer experience. The customer’s emotions shift from initial excitement to concern, frustration, and disappointment as the order progresses. This could potentially damage the artist’s reputation and lead to customer churn.
Defining
After seeing both sides of the coin we got a better view of the issues at play when placing & receiving customization orders. We held internal discussions to synthesize the research data, identified opportunity areas and constructed 4 how might we statements to guide us in building the final solution
How might we develop a platform that…
💡 Helps customers discover artists who resonate with their aesthetic and style
💡 Helps customer describe their wants accurately with the help of mood boards, images, descriptions provided on the platform
💡 Takes care of artists availability, payments and delivery so that artists can focus on creating their art and not have to deal with the surrounding processes
💡 Helps artists manage their time and orders effectively
Comparative product analysis
I started to study the U.I style and design of similar applications — e-commerce, Custom art selling platforms like society6, etsy etc. Portfolio websites like Behance, Dribble etc to get a sense of what features and design choices are working well for these platforms.
My observations from comparative product analysis helped me in the ideation phase and saved time on reinventing solutions:
Clean / Minimalist U.I style with focus on content, images, animations. This approach helps the artists and their art stand out. I saw a lot websites using this approach
Customer reviews are a great way to help new users make a decision and it motivates artists to do better, to get good reviews. I saw most platforms which were selling creative services had customer reviews to help drive business
Picking features from e-commerce, shopping websites like filters, tags, categories will be essential because it will make use of existing mental models (most users know how to use the functions of e commerce platforms)
A “Discover Artists” feature (used in society6) would be great for users who are just exploring or want to find new artists and don’t have anything specific in mind
The artists portfolio and their past work had to be showcased clearly along with links to their social media for further discovery. It will help potential clients understand their style and builds some authenticity for the artists
I really liked how Behance displayed profile preview widgets. Which gave important information related to the user like location, projects, appreciations in a small widget. I felt we could use this approach
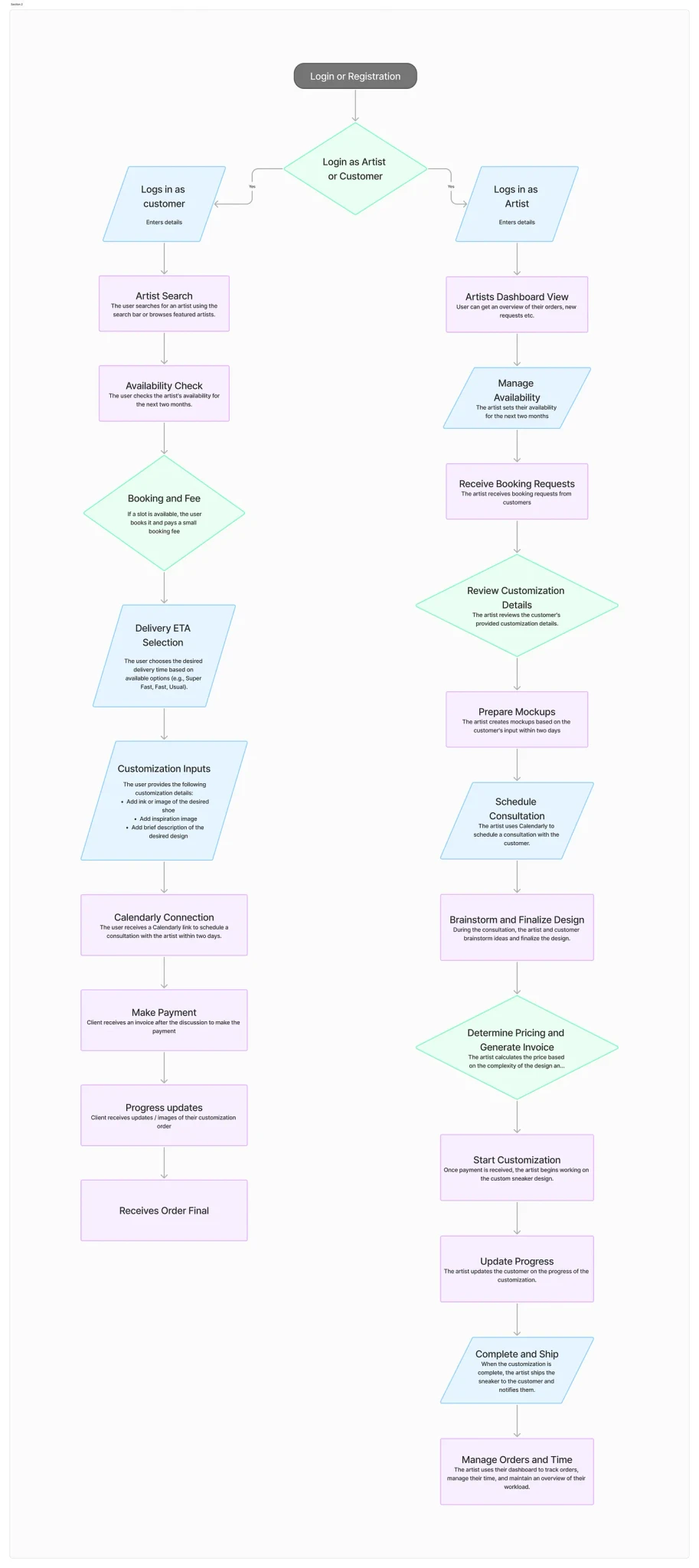
Defining the user flows for customers and for artists
Designing
Design explorations
Once the user flow was clear, I began sketching out ideas for the website. Each page went through several iterations and discussions which helped craft the final screen designs.
The landing page and the artist dashboard went through the most number of iterations because we tested our medium fidelity mock ups with real users and implemented their feedback until we got it right.
Visual Style: Creating a visual inspiration board
We had 4 key words that the product had to manifest. Playful, Fluid, Clean, Modern. I put together images that would form the basis for the overall visual style choices. I decided to incorporate gradient wave animations on the home page and smaller sections across the website as a way to build visual interest and give it a playful look.
Landing Page
A Platform for Creative Expression
The goal was to design a landing page that captures the essence of artistic freedom and makes it easy to get started. I wanted to create a space where creativity could flourish, and experimentation was encouraged.
Key Design Choices:
Playful Animations: Vibrant animations in the brand colors bring the page to life, reflecting the dynamic nature of the platform and the creative energy of its users.
Clear and Concise Explanations: Collaborating with an illustrator, we developed engaging visuals and straightforward text to guide users through the process of placing orders or registering as artists.
Clean and Intuitive Layout: A minimalist design ensures the focus remains on the content, making it easy for visitors to navigate and understand the platform’s offerings.
Explore Page
Customers can easily find talented artists across three main categories — Sneakers, Clothing, and Bags.
The search page provides a clear overview of each customizer, highlighting key information like price, ratings, and availability.
This intuitive interface functions similarly to an e-commerce product search page, featuring filters, categories, and a search bar for a seamless user experience.
The Artist Dashboard
The Artist Dashboard is a personalized workspace designed for custom art creators. This page was the result of countless discussions and iterations with users. The goal with this screen is to give the artist an overview of their business in one page.
Here, artists can:
Review client requests: Understand clients’ specific needs.
Manage workload: Accept or decline orders as needed.
Track order progress: Keep tabs on each order from start to finish.
No more juggling multiple apps or platforms. Everything an artist needs to create and deliver exceptional art is in one place.
Artist portfolio page
The artist profile page is a crucial component of our platform. It provides customers with a comprehensive view of an artist’s past work, allowing them to assess their style and skills.
Key Features of the Artist Profile:
Artist Details:
Availability: Customers can easily see the number of available orders an artist can currently accept.
Price Range: A clear indication of the artist’s pricing range is provided.
About Section: The artist’s unique style, approach, and experience are highlighted in a concise and informative bio.
Portfolio:
Past Work: A curated selection of the artist’s past projects showcases their skills and creativity.
Customer Reviews: Ratings and feedback from previous clients offer valuable insights into the artist’s reliability and quality of work.
In essence, the artist profile serves as a virtual gallery and marketplace, empowering customers to connect with talented artists and commission their next creative project.
Order Placement Flow
We decided to breakdown the order placement flow into steps. Here users can select and timeline for their order, write a brief and attach images with examples to help explain their concept or expectation.
This creates a systematic of placing the order with little room for misunderstanding. The explanation, images, brief can be viewed by the artists on the artists dashboard where they can choose to accept, decline or chat with the clients.















